农林开发活动水土流失防治导则(试行)
水保监督〔2023〕33号
为贯彻落实中共中央办公厅国务院办公厅《关于加强新时代水土保持工作的意见》,加强农林开发等生产建设活动水土流失防治,依据《中华人民共和国水土保持法》等相关法律法规和标准规范,制定本导则。
1总则
1.1本导则适用于农林开发活动水土流失防治工作。
本导则所称农林开发活动,是指在建设过程中进行地表扰动、土石方挖填的土地开(复)垦,用材林、经济林和能源林建设及农林产业化开发等,且未纳入水土保持方案管理的生产建设活动。
1.2农林开发活动水土流失防治要坚持预防为主、保护优先、因地制宜、注重实效、经济合理、群众参与的原则,鼓励采用新技术、新工艺和新材料。
1.3从事农林开发活动的单位或个人是农林开发活动水土流失防治的责任主体,要采取合理的开发模式和施工方法,减少地表扰动和植被损坏,及时采取水土保持措施,有效预防和控制可能造成的水土流失,对造成的水土流失及时进行治理。
1.4县级以上地方人民政府水行政主管部门要加强对农林开发活动的技术指导,组织开展水土流失防治知识宣传普及,推广水土流失防治技术。
1.5县级以上地方人民政府水行政主管部门要建立健全与同级相关行业主管部门的协调联动机制,加强信息共享。充分发挥乡级人民政府属地管理优势,做好农林开发活动水土保持网格化监管,提高监管效能。
2水土流失预防控制
2.1从事农林开发活动要做好以下工作:
2.1.1严格按照水土保持有关要求,采取合理的作业方式进行施工,控制活动边界,减少对原地貌、地表植被的扰动和损毁。
2.1.2对开挖、填筑区域内的表土资源应进行剥离、保存和利用。风沙区严格保护结皮层、沙壳与地衣等;戈壁区严格保护砾幕层;高原草甸区严格保护草皮。
2.1.3开发时要釆用块状、带状等局部整地方式,避免全垦和顺坡开垦,减少对原生植被的破坏,山顶保留原生植被涵养水源,坑(带)间和山脚适当保留原生植被滞留泥沙。主要整地方式见附录A。
2.1.4开挖边坡坡顶、坡脚合理设置截(排)水措施,并与自然沟道顺接;填方区域按“先拦后填”的方式设置拦挡措施,避免顺坡溜渣。土质边坡坡面采取植灌草、砌护或压实等防治措施。风沙区采取砾石压盖、沙障、压实等防治措施;岩溶区注意保护地下水系入口,布设沉沙设施;土石山区充分利用当地碎石资源营造水土保持措施,保护土壤资源。
2.1.5施工过程中要对裸露地表及时采取降尘、苫盖等措施。暂停施工作业的裸露面,要采取苫盖措施。已停止施工的裸露场地要釆取措施恢复植被。
2.1.6田间道路、生产道、集材道、防火通道等要与自然地形相协调,充分利用现有道路,避免深挖高填,做到挖填平衡,并与施工道路永临结合,山区道路采取“先拦后填”等措施防止顺坡溜渣,做好路基边坡防护和路基路面排水措施。
2.1.7施工结束,临时施工场地要及时进行平整,采取措施恢复原有土地利用功能;风沙区可采取沙障、根压、砾石(卵石、黏土)压盖、洒卤水结皮等措施。
2.2从事农业开发活动还要做好以下工作:
2.2.1根据自然地理条件,按照宜耕则耕、宜园则园、宜林则林的原则,充分利用荒山荒地、坡耕地、废弃矿山、施工迹地等。禁止毁林、毁草、毁湿开垦;禁止开垦、开发侵蚀沟的沟坡和沟岸、河流的两岸以及湖泊和水库的周边植物保护带;禁止在二十五度或当地禁垦坡度以上、重要水源地十五至二十五度的陡坡地开垦种植农作物。
2.2.2山地开垦农耕梯田采用水平梯田,避免顺坡开垦。15度以下的缓坡梯田田面宽度为20米〜40米;15度〜25度的陡坡梯田田面宽度为5米〜15米。
2.2.3施工时要保护表土层与心土层,确需打乱的要先将表土进行剥离,单独堆放,待田块平整完成后,再将表土回铺利用。耕作土不够的,要优先利用周边项目多余表土或采取土壤改良措施。
2.2.4年降水量250毫米〜800毫米的地区,要利用降水资源配套蓄水设施;年降水量大于800毫米的地区,以排为主、蓄排结合,配套蓄排设施。
2.2.5坡面蓄排工程要与整地工程、田间道路同时规划,并以沟渠、道路为骨架,截排水沟就近接入蓄水池或水窖、自然沟道或已有沟道,并考虑一定的防冲消能措施。有条件的可采用跌坎、消力池、消力墙等防冲消能方式,也可采用抛石等简易方式。
2.2.6梯田硬坎要充分利用土地资源配置具有一定经济价值、胁地较小的地境植物,形成保护带,提高土壤抗侵蚀能力。
2.2.7风沙区和平原区要合理布设防护林带,并及时开展退化防护林更新改造。防护林带要因地制宜营造混交林,优先选择防护效果好、具有一定经济价值的乡土树种。
2.3从事林业开发活动还要做好以下工作:
2.3.1充分利用荒山荒地、采伐迹地、火烧迹林和低质低效残次林地开发种植。
2.3.2心地势平缓区域采用犁沟、高垄等带状整地方式和坑状、高台等块状整地方式。山地丘陵区域采用穴状、鱼鳞坑等块状整地方式或水平带状、水平阶、水平沟、水平梯田、反坡梯田、撩壕等带状整地方式。
2.3.3整地时先剥离表土单独存放,并及时回填树坑底部。推广应用前埃后沟、梯壁植草、秸杆覆盖等保水保土措施,不对田面、境坎、梯壁上植被进行全面清除。陡坡地开发采用人工或小型机械方式整地。
2.3.4加工厂、管理用房、楞场等附属设施要做好排水设施,裸露区域进行苦盖或植被恢复。
2.4从事森林经营活动还要做好以下工作:
2.4.1根据立地条件、经营目的、林分特征、林下更新情况及经济条件,按照有利于水土保持和方便木材生产的要求,合理安排伐区和确定采伐方式。
2.4.2对水源涵养林、水土保持林、防风固沙林等防护林只能进行抚育和更新性质的采伐。
2.4.3严格控制全面清林和皆伐,禁止炼山,采伐后要及时进行更新造林。
2.4.4在林区采伐林木的,采伐方案中要有水土保持措施。采伐方案经林草主管部门批准后,报同级水行政主管部门备案,由林草主管部门和水行政主管部门共同监替实施。
3水土流失治理
3.1地方各级水行政主管部门要运用卫星遥感、无人机、“互联网+监管”等信息化手段,加强对农林开发活动水土保持监管。对在监管中发现存在以下情形的,要督促指导农林开发活动责任主体,及时分类采取水土保持措施,并对水土流失地块进行治理。
3.1.1对用材林、经济林、能源林整地形成的大片裸露地表,要在树间进行植草或铺秸杆、枯草等进行防护,也可间作套种农作物或带状植绿肥作物等方式保持水土、维护地力和促进林果生长。水平梯田未设置田埃和坎下沟的,要及时进行补充,坎下沟一般采用竹节沟形式。
3.1.2对裸露的梯田土坎,要在梯壁上种植耐早耐贫痔且根系发达的乡土植物,减少田坎和梯壁水土流失。
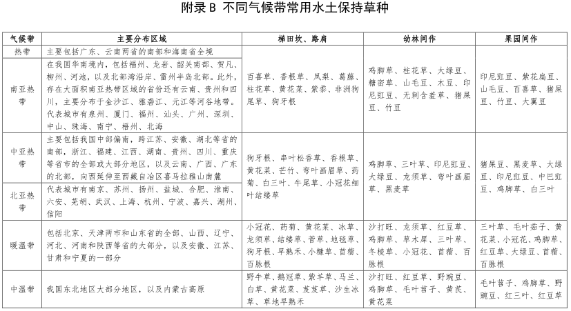
3.1.3对林木采伐后的裸噱区域,要及时进行更新补植;尚无更新计划的,要采取撒播草籽等措施防止水土流失。不同气候带常用水土保持草种见附录Bo
3.1.4对已形成的冲沟要及时填平处理,并根据汇水路径和流向设璧排水沟,排水沟出口合理设置防冲消能措施。
3.1.5对已形成侵蚀沟的挖、填坡面,要在坡顶设置截水沟、挡水壇,坡面设置集流槽,坡脚设置排水沟等截排水措施,排水出口设置防冲消能措施。松散裸露面要压实并及时撒播草籽;有完善截排水体系的坡面也可采用自然修复的措施。
3.1.6对已形成的顺坡溜渣,以土质为主的,要进行压实并栽植根系发达的乔灌木进行固土防护;以石质为主的,要清理易滚动的石块,并利用清理的块石砌筑成拦挡措施。坡顶设挡水埃,坡面每隔一定距离设置集流槽,防止坡面来水造成滑坡,集流槽出口抛石防冲消能。
3.1.7已在禁止开垦的陡坡地上开垦种植农作物,或者在禁止开垦、开发的植物保护带内开垦开发的,要按照国家有关规定退耕,植树种草;耕地短缺、退耕确有困难的,要修建梯田或者采取植物缓冲带、免耕、等高耕作、轮耕轮作、草田轮作、间作套种等有利于水土保持的措旌。
4附则
4.1各地要在划定的禁止开垦陡坡地等重点区域设置宣传公告牌,明确具体要求。要畅通公开举报渠道。
4.2各地可根据地方实际情况制定农林开发活动水土流失防治与管理手册和告知单,指导农林开发责任主体单位和个人做好农林开发活动水土流失防治工作。
4.3本导则未作规定的其他生产建设活动水土流失防治工作,可参照本导则执行。
4.4本导则自发布之日起施行。
附录A 农林开发活动主要整地方式
1.带状整地方法:呈长条状翻垦造林地的土壤,并在整地带之间保留一定宽度不垦带的整地方法。在山地带状整地方法有:水平带状、水平阶、水平沟、反坡梯田、撩壕等;平坦地的整地方法有:犁沟、带状、高垄等。
2.块状整地方法:仅在需要栽植树木的区域呈块状翻垦造林地的整地方法。山地应用的块状整地方法有:穴状、块状、鱼鳞坑等;平原应用的方法有:坑状、块状、高台等。
3.水平带整地:整地面与地面基本持平的连续长带状整地方式,整地带之间的原有植被和土壤保留不动(图a)。
4.水平阶整地:阶面水平或稍向内倾斜的整地方式(图b)o
5.水平沟整地:横断面呈梯形或矩形,整地面低于原土面的整地方式(图c)。
6.反坡梯田:地面向内倾斜成反坡,内侧蓄水,外侧栽树的整地方式(图d)。
7.撩壕整地:一种连续带状整地方式,壕沟沟面水平(图e)o
8.穴状整地:一般为圆形、穴面与原坡面持平或向内倾斜的整地方式(图f)。
9.块状整地:一般为方形、穴面与坡面持平或向里倾斜的整地方式(图g)。
10.鱼鳞坑:为近似半月形的坑穴、穴面低于原坡面的整地方式(图h)。
11.高台整地:是将地面整成正方形、矩形或圆形的高台(图i),利于排除土壤中过多的水分。


